Argentine fossil rewrites evolutionary history of a baffling dinosaur clade
TL;DR
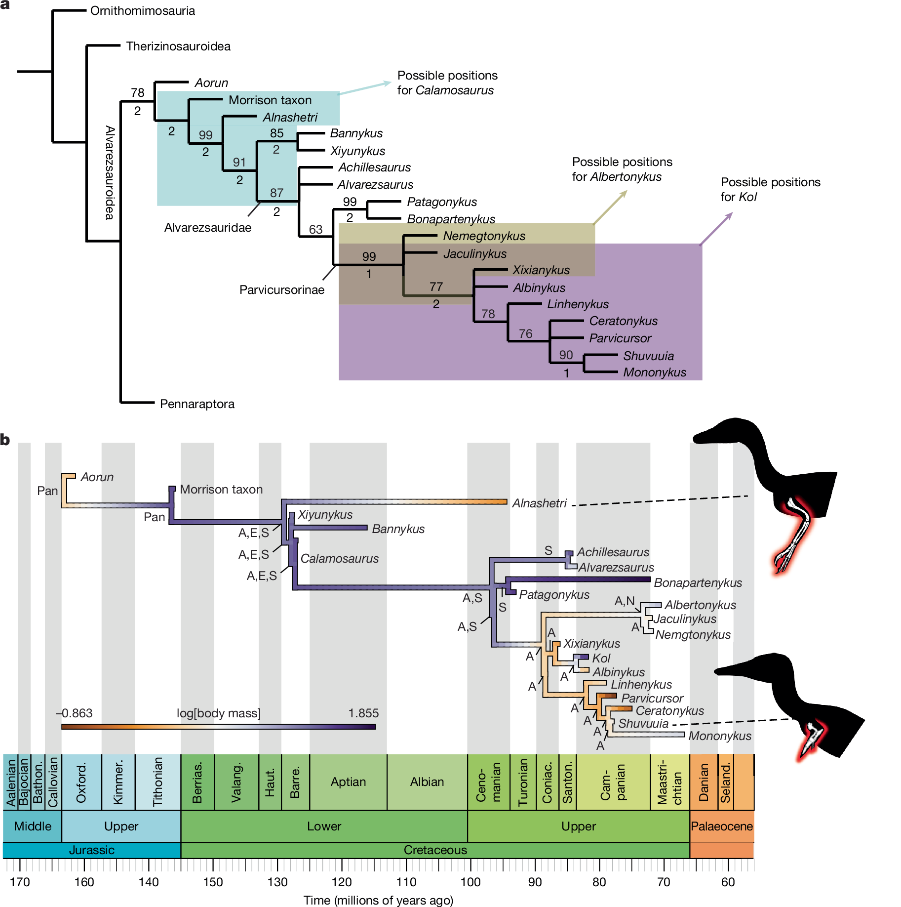
A new Argentine fossil of Alnashetri cerropoliciensis challenges previous theories about alvarezsauroid dinosaurs. It suggests a Pangaean origin and polyphyletic South American taxa, with no evidence for evolutionary miniaturization.
Key Takeaways
- •The discovery of Alnashetri cerropoliciensis, a complete small-bodied alvarezsauroid from Argentina, revises phylogenetic and biogeographical models.
- •Phylogenetic analysis shows South American alvarezsauroids are polyphyletic, indicating a more complex evolutionary history than previously thought.
- •Biogeographical analyses infer a Pangaean ancestral distribution for the clade, with vicariance playing a key role in early diversification.
- •Body size evolution models are revised, finding no support for miniaturization but repeated evolution within a narrow size range.
Tags
Abstract
Alvarezsauroids are an enigmatic clade of predominantly small-bodied theropod dinosaurs that are known mainly from the Jurassic to Cretaceous periods of Asia and South America1,2,3. Late Cretaceous alvarezsauroids possess specialized forelimbs adapted for digging4,5, minute supernumerary teeth and heightened sensory capacities6, and are interpreted as myrmecophagous. They are hypothesized to exhibit evolutionary miniaturization coupled to their dietary specialization2. Fragmentary South American taxa are traditionally arrayed as a paraphyletic grade with respect to the Late Cretaceous Asian subclade Parvicursorinae2,3, invoking dispersal to explain their disjunct distributions. Here we describe a skeleton of the alvarezsauroid Alnashetri cerropoliciensis7 representing to our knowledge the most complete and smallest South American taxon to date. We also recognize two alvarezsauroids among historic taxa from the Northern Hemisphere. Phylogenetic analysis recovers Alnashetri among basal non-alvarezsaurids, rendering South American taxa polyphyletic. Combined with the new taxa recognized here, our biogeographical analyses infer a Pangaean ancestral distribution for Alvarezsauroidea, with vicariance dominating the early history of the clade. The early branching position of Alnashetri among larger-bodied relatives revises best-fit models of body size evolution in alvarezsauroids—we find no support for evolutionary miniaturization but, rather, find support for repeated evolution within a narrow body size range.
Access Nature and 54 other Nature Portfolio journals
Get Nature+, our best-value online-access subscription
$32.99 / 30 days
cancel any time
Subscribe to this journal
Receive 51 print issues and online access
$199.00 per year
only $3.90 per issue
Buy this article
- Purchase on SpringerLink
- Instant access to the full article PDF.
USD 39.95
Prices may be subject to local taxes which are calculated during checkout



Similar content being viewed by others

Morphology of the maxilla informs about the type of predation strategy in the evolution of Abelisauridae (Dinosauria: Theropoda)

The absence of an invasive air sac system in the earliest dinosaurs suggests multiple origins of vertebral pneumaticity

A new Cretaceous thyreophoran from Patagonia supports a South American lineage of armoured dinosaurs
Data availability
The phylogenetic data matrix and data files used in the macroevolutionary and biogeographical analyses are available at Figshare57 (https://doi.org/10.6084/m9.figshare.30569894).
Code availability
Analytical code written for this study relied on published tools available as packages for the freely available statistical computing language R50. Scripts and files used for analyses in R are available at Figshare57 (https://doi.org/10.6084/m9.figshare.30569894).
References
Altangerel, P., Norell, M. A., Chiappe, L. M. & Clark, J. M. Flightless bird from the Cretaceous of Mongolia. Nature 362, 623–626 (1993).
Qin, Z. et al. Growth and miniaturization among alvarezsauroid dinosaurs. Curr. Biol. 31, 3687–3693 (2020).
Meso, J. G. et al. Revised alvarezsaurian phylogeny and body size and evolutionary rate analyses reveal complex evolutionary history dominated by miniaturisation from a much smaller common ancestor. Cladistics 41, 135–155 (2024).
Senter, P. Function in the stunted forelimbs of Mononykus olecranus (Theropoda), a dinosaurian anteater. Paleobiology 31, 373–381 (2005).
Qin,