OR7A10 GPCR engineering boosts CAR-NK therapy against solid tumours
TL;DR
OR7A10 GPCR engineering enhances CAR-NK cell therapy for solid tumors by improving proliferation, persistence, and tumor microenvironment resistance. This approach achieved 100% complete response in breast cancer models, offering a scalable off-the-shelf therapeutic solution.
Key Takeaways
- •OR7A10 GPCR engineering significantly boosts CAR-NK cell proliferation, activation, cytotoxicity, and persistence in solid tumors
- •The CRISPR-independent OR7A10 cDNA method reduces NK cell exhaustion and enhances metabolic fitness and tumor microenvironment resistance
- •OR7A10-engineered CAR-NK cells demonstrated 100% complete response with long-term tumor control in orthotopic breast cancer models
- •This approach provides a scalable, off-the-shelf therapeutic strategy for multiple solid tumor types
- •The discovery resulted from unbiased in vivo CRISPR activation and barcoded ORF screens in primary human CAR-NK cells
Tags
Abstract
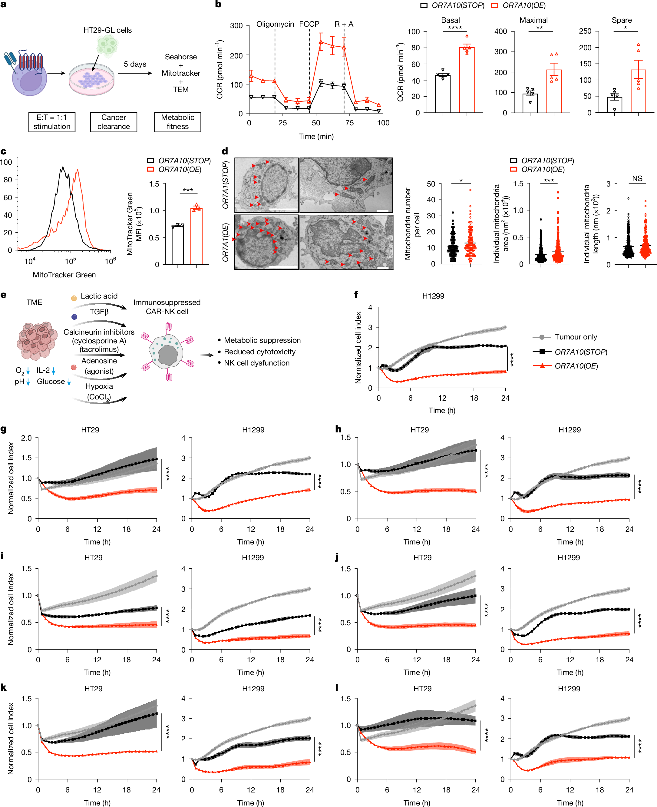
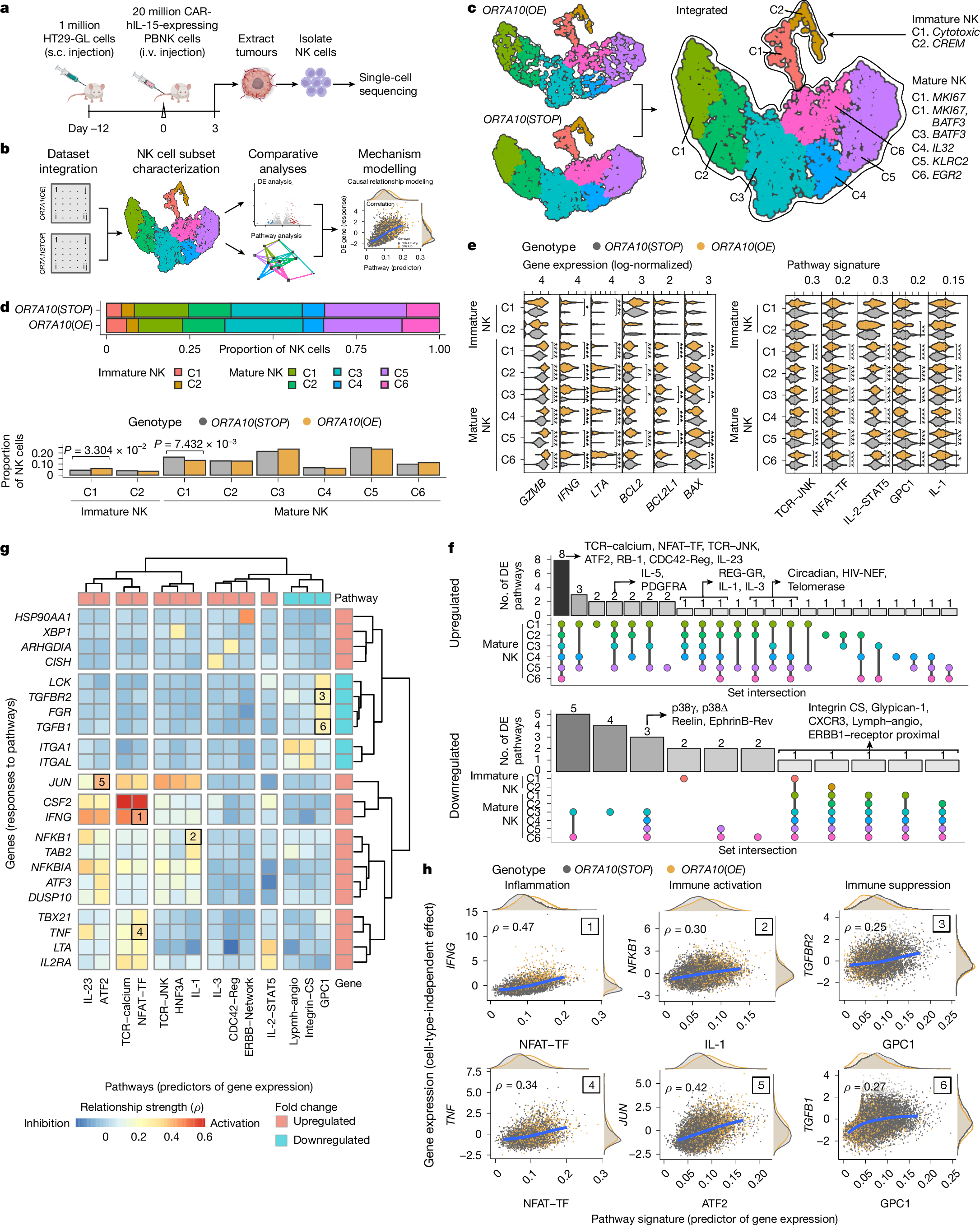
Chimeric antigen receptor (CAR)-natural killer (NK) cell therapies hold promise for solid tumours but remain limited because of poor tumour infiltration, persistence and resistance in the tumour microenvironment1,2,3,4. Here, to identify gain-of-function targets that enhance CAR-NK cell efficacy, we performed an unbiased in vivo CRISPR activation screen followed by a barcoded targeted in vivo open reading frame screen in primary human CAR-NK cells. We identified and comprehensively validated OR7A10, a G protein-coupled receptor (GPCR), as the top candidate. Engineering CAR-NK cells with OR7A10 cDNA (a CRISPR-independent method with a simple manufacturing strategy) enhanced their proliferation, activation, degranulation, cytokine production, death ligand expression, chemokine receptor expression, cytotoxicity, persistence, metabolic fitness and tumour microenvironment resistance. Moreover, exhaustion in primary human NK cells derived from multiple peripheral blood and cord blood donors was reduced. OR7A10 gain-of-function CAR-NK cells displayed strong in vivo efficacy across multiple solid tumour models. For example, 100% complete response with long-term tumour control and survival benefit in an orthotopic breast cancer mouse model were achieved. These findings establish OR7A10-engineered CAR-NK cells as a highly potent and scalable off-the-shelf therapeutic for solid tumours.
Access Nature and 54 other Nature Portfolio journals
Get Nature+, our best-value online-access subscription
$32.99 / 30 days
cancel any time
Subscribe to this journal
Receive 51 print issues and online access
$199.00 per year
only $3.90 per issue
Buy this article
- Purchase on SpringerLink
- Instant access to the full article PDF.
USD 39.95
Prices may be subject to local taxes which are calculated during checkout





Similar content being viewed by others


Suppression of 4.1R enhances the potency of NKG2D-CAR T cells against pancreatic carcinoma via activating ERK signaling pathway
Data availability
All generated data and analyses, information and results for this study are included in this Article’s figures, extended data figures and supplementary datasets. Data are available at GitHub (https://github.com/Prenauer/OR7A10_NK_GOF_2025). Raw sequencing data are available for download from the Gene Expression Omnibus with the super-series accession number GSE309802 (https://www.ncbi.nlm.nih.gov/geo/query/acc.cgi?acc=GSE309802). Original cell lines are available at the commercial sources listed in the Methods and/or the Reporting Summary. Source data are provided with this paper.
Code availability
The code used for data analyses and the generation of figures related to this study is available from GitHub (https://github.com/Prenauer/OR7A10_NK_GOF_2025).
References
Vivier, E., Tomasello, E., Baratin, M., Walzer, T. & Ugolini, S. Functions of natural killer cells. Nat. Immunol. 9, 503–510 (2008).
Ben-Shmuel, A., Biber, G. & Barda-Saad, M. Unleashing natural killer cells in the tumor microenvironment—the next generation of immunotherapy?. Front. Immunol. 11, 275 (2020).
Guillerey, C., Huntington, N. D. & Smyth, M. J. Targeting natural killer cells in cancer immunotherapy. Nat. Immunol. 17, 1025–1036 (2016).
